EFFLUENT WATER TREATMENT EQUIPMENT
EFFLUENT WATER TREATMENT EQUIPMENT
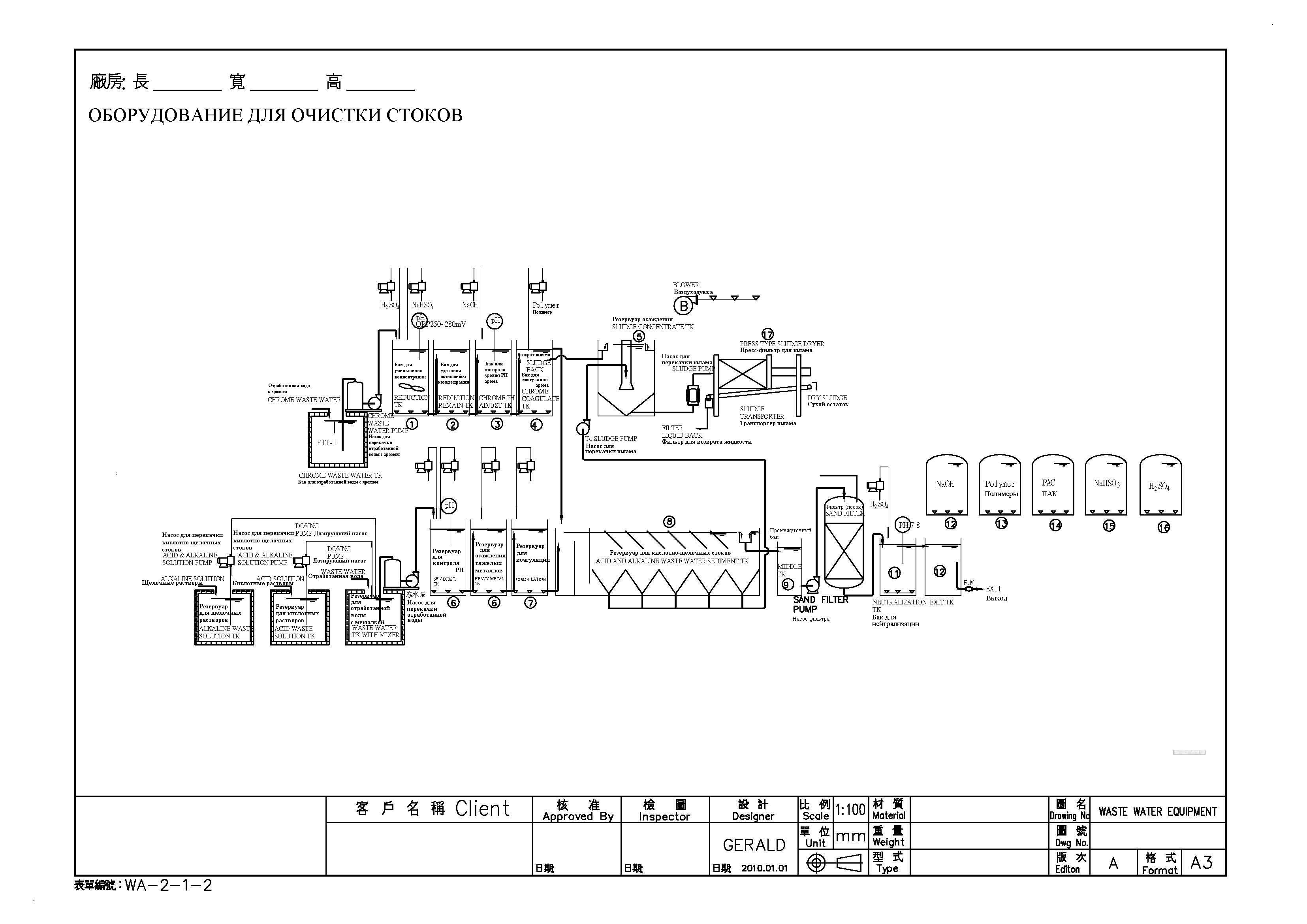
Effects of galvanic production on the environment has three directions: (1) the emission of harmful substances into the air and exhaust ventilation; (2) formation of wastewater containing toxic components; (3) formation of toxic solid wastes. The development of technology and the development of electroplating facilities of wastewater treatment are currently being promoted in parallel and often independently of each other. Generally, electroplating technologies are weak and need the ability to reduce the harmful impact on the environment, and environmentalists unaware of the technological possibilities. Nevertheless, the problem of wastewater from electroplating impurities may be solved by various methods one of which is the installation of equipment for cleaning the common drain plating lines, allowing re-use of purified water.
General view of the equipment

Technical description and specification of the equipment for wastewater treatment
The tank for separating oil and water
| Material | RC (requested) |
|---|
| amount | 15 tanks |
|---|
| Sizes | 1M (L) × 1M (W) × 2M (H) |
|---|
| Oil separator of stainless steel | 3 sets |
|---|
Reservoir for water storage
| Material | RC coated FRP (requested) |
|---|
| Displacement | 50 M3 |
|---|
| Alkaline and acid pump | 1 set |
|---|
| System level control | 1 set |
|---|
| Mixer | 1 set |
|---|
The reservoir for the oxidation reaction and adjusting the level of PH
| Material | Polipropelen of 10 mm thickness reinforced by steel of 75mm thickness and C-form |
|---|
| Sizes | 1.52M (L) × 1.2M (W) × 1.2M (H) |
|---|
| Displacement | 1.38 M3 |
|---|
| Settling time for reaction | 10 min |
|---|
| PH level Controller | 1 set |
|---|
| Device for chemicals addition | 1 set |
|---|
| Tanker for chemicals | 1 set |
|---|
| Mixer | 1 set |
|---|
| Water Quality Sensor | 1 set |
|---|
| Liquid level controller | 2 sets |
|---|
Tank for collection of heavy metals
| Material | Polipropelen of 10 mm thickness reinforced by steel of 75mm thickness and C-form |
| Sizes | 1.2M (L) × 1.2M (W) × 1.2M (H) |
| Displacement | 1.38 M3 |
| Settling time for reaction | 10 min |
| Device for chemicals addition | 1 set |
| Tanker for chemicals | 1 set |
| Mixer | 1 set |
| Liquid level controller | 1 set |
Tank for coagulation
| Material | Polipropelen of 10 mm thickness reinforced by steel of 75mm thickness and C-form |
|---|
| Sizes | 1.2M (L) × 1.2M (W) × 1.2M (H) |
|---|
| Displacement | 1.38 M3 |
|---|
| Settling time for reaction | 10 min |
|---|
| Level Controller | 1 set |
|---|
| Device for chemicals addition | 1 set |
|---|
| Tanker for chemicals | 1 set |
|---|
| Mixer | 1 set |
|---|
| Water Quality Sensor | 1 set |
|---|
| Liquid level controller | 1 set |
|---|
Thickening tank
| Material | Polipropelen of 10 mm thickness reinforced by steel of 75mm thickness and C-form |
|---|
| Sizes | 1.2M (L) × 1.2M (W) × 1.2M (H) |
|---|
| Displacement | 1.38 M3 |
|---|
| Settling time for reaction | 10 min |
|---|
| Device for chemicals addition | 1 set |
|---|
| Tanker for chemicals | 1 set |
|---|
| Liquid level controller | 1 set |
|---|
| Mixer at low speed | 1 set |
|---|
| Spare mixer | 1 set |
|---|
Settling tank
| Material | RC + lining |
|---|
| Sizes | 2.4M(L)×2.4M(W)×3M(H) |
|---|
| Loading | 30M3 / M2 day |
|---|
| Central rectifier | 1 set |
|---|
| Pump for removing dirt | 1 set |
|---|
| Sump | 1 set |
|---|
Tank for rapid filtration
| Material | polipropelen |
|---|
| Sizes | 3M(L)×0.6M(W)×0.75M(H) |
|---|
| Filter | 5 Ply, cotton |
|---|
| Pump | 1 set |
|---|
| Liquid level controller | 1 set |
|---|
Tank for chromate water collection
| Material | RC coated FRP (requested) |
|---|
| Displacement | 20 M3 |
|---|
| Alkaline and acid pump | 1 set |
|---|
| Liquid level controller | 1 set |
|---|
To get acquainted with a brief description of the main methods of wastewater electroplating treatment click here